Применения — ЖКХТиристорный регулятор как средство экономии энергии в нагревательных системахТрефилов Олег Витальевич, начальник отдела маркетинга ООО ТД «Энергис», г. Киров
Компания «Энергис» (г. Киров) основана в 1990 году и более 14 лет является дилером компании ОВЕН. За годы работы «Энергис» развился в многопрофильное инжиниринговое предприятие, которое занимается разработкой и внедрением автоматизированных систем управления технологическими процессами различных отраслей промышленности и ЖКХ на базе компонентов автоматизации ОВЕН. Одной из успешных технических разработок фирмы являются тиристорные регуляторы напряжения, которые выпускаются с 1998 года. Актуальность разработки тиристорных регуляторовОборудование, напрямую преобразующее электрическую энергию в тепло, имеется практически во всех отраслях народного хозяйства – электропечи пищевых предприятий, электрокотлы в жилищно-коммунальном хозяйстве, электротермические установки в различных отраслях промышленности. Несмотря на повышение стоимости энергии, эффективность использования энергоресурсов в России до сих пор остается недопустимо низкой. Поэтому ограничение мощности, потребляемой электрооборудованием - первостепенная задача практического энергосбережения. Невозможно качественно решить задачу управления мощностью, применяя так называемое «релейное» регулирование, имеющее на предприятиях определенное распространение. Релейный принцип регулирования нагрузки содержит известные «издержки» - невысокая точность установки уровня включения/выключения, переходные процессы в электрических цепях и колебания напряжения, высокие эксплуатационные затраты на обслуживание релейно-контакторных схем. Кроме того, современные технологические процессы на предприятиях требуют высокой точности регулирования, то есть непрерывного регулирования в привязке к параметрам технологических процессов и в реальном масштабе времени. Любое электрооборудование имеет максимальный ресурс (срок эксплуатации) только при условии ограничения отклонений (колебаний) напряжения питающей сети в допустимых пределах. Таким образом, для эффективного управления электрической нагрузкой следует применять непрерывные законы регулирования, воплощенные в бесконтактных устройствах – тиристорных регуляторах напряжения (ТРН). Основными требованиями при разработке оборудования стали необходимость иметь гибкую конфигурацию, применимость для решения различных задач регулирования и ограничения электрической нагрузки питающей сети, а также обеспечение требуемой точности поддержания физического параметра (например, температуры). В ТРН реализованы два метода управления тиристорами – фазоимпульсный и числоимпульсный.
Функциональные особенностиРазработанный ТРН предназначен для плавного регулирования действующего напряжения на активной нагрузке вручную или дистанционно (автоматически) в стандартной сети напряжением 220/380 В с частотой 50 Гц. Основная область применения – управление нагревательными установками различного назначения, а также осветительными установками с лампами накаливания. ТРН обеспечивает плавное регулирование напряжения в каждой фазе раздельно (или совместно) в % от номинального входного напряжения. Эта функция реализуется вручную кнопками или поворотной ручкой на панели управления ТРН или дистанционно. Принцип работы регулятора ТРН основан на изменении угла отпирания силовых тиристоров, величина которого определяется в зависимости от величины внешнего управляющего сигнала (4...20 мА), подаваемого на вход ТРН. На объектах с электронагрузками без рабочей нейтрали ТРН отслеживает отклонения напряжения в фазах питающей сети и уравнивает работу нагрузки в фазах. Таким образом представлен не только регулятор угла отпирания силовых тиристоров, а также следящая система уравновешивания в любой промышленной трехфазной сети. Преимущества применения ТРН основаны на конструктивных особенностях изделия:
Изначально – на стадии разработки ТРН – в качестве ПИД-регулятора применялся ОВЕН ТРМ10-Pic, который зарекомендовал себя как надежный и недорогой прибор с необходимым набором функций. В последствии, по мере расширения и модернизации линейки приборов ОВЕН, в ТРН стали применять более современные регуляторы — ТРМ101, ТРМ151. Перспективным, на наш взгляд, решением стала разработка прибора ТРМ251, который благодаря своей функциональности, простоте и удобным пользовательским интерфейсом, удачно вписался в ТРН в качестве программного ПИД-регулятора и задатчика температуры. Сейчас при производстве ТРН мы применяем практически весь спектр ПИД-регуляторов ОВЕН, в том числе ТРМ148, ТРМ210. Эти приборы отличаются современным алгоритмом автонастройки, что немаловажно для предприятий – конечных потребителей, испытывающих нехватку квалифицированного эксплуатационного персонала. Конкретный тип прибора ОВЕН определяется технической задачей, которую должен решать ТРН на предприятии заказчика.
Проведя мониторинг модификаций ТРН, изготовленных за 12 лет по различным техническим требованиям заказчиков, и на основе маркетингового анализа рынка, мы остановились на производстве ТРН (одно- и трехфазных) со следующими опциями:
Схема последней модификации ТРН включает в себя ПИД-регуляторы (ОВЕН ТРМ10, ТРМ101, ТРМ151, ТРМ148 или ТРМ251), преобразователь интерфейса ОВЕН АС3-М, SCADA-систему OWEN PROCESS MANAGER, модуль МСД-100, термопары ОВЕН ДТПК (ТХА). Конкретная модификация ТРН с необходимыми опциями определяется при заполнении опросного листа. Схемы практического применения ТРН
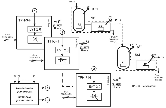
Практическое применение ТРНПрактическое применение разработанные регуляторы напряжения ТРН нашли на разных предприятиях России. На предприятии «Аврора-ЭЛМА» (г. Волгоград) для производства пъезокерамических элементов применяются электропечи с особыми характеристиками. Особенность этих печей состоит в применяемых нагревательных элементах полупроводникового типа. Для управления температурой при запуске необходимо глубокое регулирование напряжения на нагревательном элементе. Для этих целей был применено 15 регуляторов ТРН с максимальным током 160 А, управляемые дистанционно от ШИМ регулятора. Применение данной системы позволило исключить сверхвысокие пусковые токи электропечи и обеспечить следящий режим регулирования температуры рабочей зоны. В химическом производстве, производстве полимеров ТРН обычно применяются для точного регулирования тепловых характеристик компонентов и готовой продукции, как например, это реализовано на предприятии ОАО «КОМИТЭКС» (Республика Коми) при производстве полимерных строительных материалов и линолеумов. Для строительства и горной промышленности применяются специальные ЩУВ-ТРН. Это регулятор для управления интенсивностью вибромашин, необходимых для автоматизации узлов сортировки и разгрузки ГОКов, а также для уплотнения и усадки бетонных смесей при производстве строительных элементов. На базе имеющейся системы регулирования оптотиристорами была реализована схема с однополупериодным регулированием и силовым сглаживающим дросселем. Отличительной особенностью является индуктивный характер нагрузки на вибромашине. Регулятор ЩУВ-ТРН обеспечивает надежную устойчивость режимов регулирования при эксплуатации на объекте. В целом на предприятиях России, Южной Осетии, Казахстана, Узбекистана установлено более 1500 регуляторов ТРН различных мощностей и модификаций. Применение описанных тиристорных регуляторов напряжения позволяет отказаться от громоздких релейно-контакторных схем управления, сократить время простоя оборудования из-за поломок, увеличить производительность и повысить качество выпускаемой продукции.
ООО ТД «Энергис» 610050 г. Киров ул.Менделеева 2, Тел./факс (8332) 51-75-45, 51-72-71 E-mail: trefilov@energistd.ru
|


